
2012年,数据科学家被评为21世纪最性感的职业。随着2022年的临近,这个职业的热度并没有消退。世界经济论坛(The World Economic Forum)发布的《2018年未来就业报告》(2018 Future of Jobs Report)将数据分析师和科学家列为新兴需求职位名单的首位,尽管自动化开始占据主导地位并取代其他职位。

该报告对全球313家最大品牌的高管进行了调查。报告指出,就未来几年企业发展的主要积极动力而言,四项技术进步是最重要的,这四项是:
无处不在的高速移动互联网
人工智能(AI)
云技术
大数据的日益可用性和分析方法的广泛采用
在接受调查的300多家公司中,85%的公司表示,他们计划从现在开始到2022年扩大对大数据分析的使用。随着数字化转型的需要,数据分析师与科学家在列表中的20多个职位中占据了首位,这些职位的需求也越来越大。该列表还包括数字化转型专家、人工智能和机器学习专家、大数据专家、信息安全专家、流程自动化专家、创新专家、用户体验和人机交互设计师。
用户体验和人机交互设计师变得越来越重要,根据受访者报告,目前平均71%的总任务时间是由人类完成的,而由机器完成的这一比例只有29%。但是到了2022年,预计人类完成的任务时间将减少至58%,机器完成42%。
重塑工作迎接未来的时刻到了
尽管自动化迅速崛起,但多数预测称,为人类创造的新工作角色将超过机器丢失的工作岗位。《未来就业报告》预计,7500万个工作岗位可能会被自动化取代,但1.33亿个新工作角色可能会出现,与人类、机器、算法之间的新劳动分工有关。世界经济基金会(the World Economic Foundation)指出,这些新的工作角色将需要大规模的整顿。据预测,到2022年,超过一半的员工将需要新的技能和培训来适应未来的工作。世界经济论坛指出:重塑工作迎接未来的时刻到了。

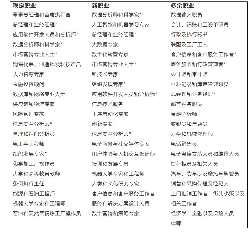
看看下面的《世界经济论坛未来就业报告》(Future of Jobs Report)中越来越受欢迎的职位,以及世界经济论坛指出可能面临危险的“多余职业”。
全行业稳定职业、新职业以及多余职业举例

Source: Future of Jobs Survey 2018, World Economic Forum
Note: 用*标记的职业出现在多个列中,这反映了这些职业也许在某个行业中的需求稳定或呈下降趋势,而在另外的行业中是受欢迎的。